Giải VBT toán 3 tập 2 bài : Các số có năm chữ số Trang 51
Giải toán lớp 3 tập 2, giải bài Giải VBT toán 3 tập 2 bài : Các số có năm chữ số Trang 51 toán 3 tập 2, để học tốt toán 3 tập 2 . Bài viết này giúp các em nắm vững được lý thuyết cũng như cách giải các bài tập của bài Luyện tập. Lời giải được biên soạn đầy đủ, chi tiết và rõ ràng
Bài tập 1: Trang 51 vbt toán 3 tập 2
Viết (theo mẫu) :
a)

- Viết số : 44 231
- Đọc số: Bốn mươi tư nghìn hai trăm ba mươi mốt.
b)

Hướng dẫn giải:

- Viết số: 23234
- Đọc số: Hai trăm ba mươi nghìn hai trăm ba mươi tư.
Bài tập 2: Trang 51 vbt toán 3 tập 2
Viết (theo mẫu)

Hướng dẫn giải:

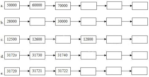
Bài tập 3: Trang 51 vbt toán 3 tập 2
Số ?

Hướng dẫn giải:

Bài tập 4: Trang 51 vbt toán 3 tập 2
Viết (theo mẫu) :
a) Số 34 725 gồm 3 chục nghìn, 4 nghìn, 7 trăm, 2 chục, 5 đơn vị.
b) Số 43 617 gồm … chục nghìn, … nghìn, … trăm, … chục, … đơn vị.
c) Số 27 513 gồm …….., ……………, ………, ……….., ………
d) Số 8732 gồm …………, …………, ………, ……
Hướng dẫn giải:
a) Số 34 725 gồm 3 chục nghìn, 4 nghìn, 7 trăm, 2 chục, 5 đơn vị.
b) Số 43 617 gồm 4 chục nghìn, 3 nghìn, 6 trăm, 1 chục, 7 đơn vị.
c) Số 27 513 gồm 2 chục nghìn, 7 nghìn, 5 trăm, 1 chục, 3 đơn vị.
d) Số 8732 gồm 8 nghìn, 7 trăm, 3 chục, 2 đơn vị.
Xem thêm bài viết khác
- Giải VBT toán 3 tập 2 bài : Chia số có bốn chữ số cho số có một chữ số Trang 30
- Giải VBT toán 3 tập 2 bài : Luyện tập Trang 5
- Giải VBT toán 3 tập 2 bài : Luyện tập Trang 17
- Giải VBT toán 4 bài: Ôn tập về giải toán Trang 95
- Giải vở bài tập toán lớp 3 trang 83 Vở bài tập Toán lớp 3
- Giải VBT toán 3 tập 2 bài : So sánh các số trong phạm vi 100000 Trang 57
- Giải VBT toán 3 tập 2 bài : Luyện tập Trang 55
- Giải VBT toán 3 tập 2 bài: Đơn vị đo diện tích. Xăng-ti-mét vuông Trang 61
- Giải VBT toán 3 tập 2 bài : Tự kiểm tra Trang 50
- Giải VBT toán 4 bài: Tự kiểm tra - Ôn tập cuối năm Trang 103
- Giải VBT toán 3 tập 2 bài : Làm quen với số liệu thống kê Trang 47
- Giải VBT toán 3 tập 2 bài : Phép trừ các số trong phạm vi 10 000 Trang 16